Instance Verification Kit (IVK)
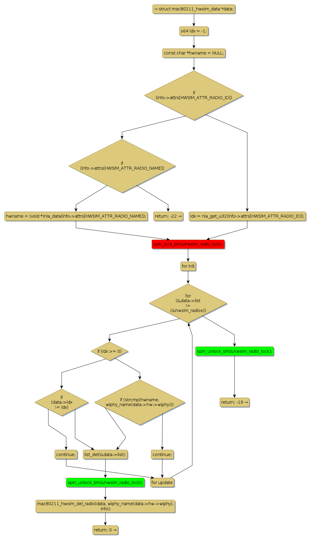
spin lock @ [78346+32+/linux-3.19-rc1/drivers/net/wireless/mac80211_hwsim.c]
Instance Signature: hwsim_radio_lock
|
The Matching Pair Graph:
|
|
Function Name
|
Control Flow Graph (CFG)
|
Events Flow Graph (EFG)
|
Source Correspondence
|
|
hwsim_del_radio_nl
|
|
|
[77970+18+/linux-3.19-rc1/drivers/net/wireless/mac80211_hwsim.c]
|